返回顶部
腾云网(tencentsoft.com):腾云网盘资源的搜索引擎,提供腾云网资源搜索和下载!
您的位置:首页 > 安卓软件 > 安全优化 > Tasker自动打卡 安卓版v6.1.27

Tasker自动打卡 安卓版v6.1.27

Tasker自动打卡是一个功能强大的系统增强软件,可以让安卓手机自动执行一些任务。从而打造一个真正智能化的手机,让你工作生活更加的便利。在软件中为用户提供了屏幕延迟、重启系统、CPU节能、自动导航等等功能,可以根据自己的喜好和需求来进行选择和使用,
Tasker自动打卡 安卓版v6.1.27
  • 类型:

    安全优化

    版本:

    安卓版v6.1.27

    大小:

    211MB

  • 语言:

    中文

    免费:

    更新:

    2024-11-15

立即下载

Tasker自动打卡 安卓版v6.1.27

扫一扫下载到手机

软件排行榜

查看排行

评分:

Created with Rapha?l 5.0

好评: 4704

差评: 20

相关介绍

Tasker自动打卡是一个功能强大的系统增强软件,可以让安卓手机自动执行一些任务。从而打造一个真正智能化的手机,让你工作生活更加的便利。在软件中为用户提供了屏幕延迟、重启系统、CPU节能、自动导航等等功能,可以根据自己的喜好和需求来进行选择和使用,快速轻松地进行阻止管理和设置,这样可以自动化的处理各种繁杂事务,让手机变得更加智能。Tasker使用过程也非常的简单且高效,所有的步骤都是为了达成目标,没有花里胡哨的内容,使用范围非常广泛,可以帮助用户做到相当多的事情,实现各种功能。从日常生活到工作辅助,全部手到擒来,通过各种方法来实现自动化。另外Tasker还支持自动打卡,让你再也不用担心忘记打卡的发生。有需要的用户快来下载看看吧。

Tasker图片1

软件介绍

我们今天要介绍的自动化工具 Tasker 比 Workflow 更强大,自由。得益于 Android 系统的开放性与对系统 API 调用的宽松要求,Tasker 可以实现更多样,更复杂的自动化操作。特别是在获得 ROOT 权限之后 Tasker 能访问几乎所有数据(手机内外的皆可),甚至实现手机硬件支持的任何操作(即使系统没有)。

除了强大的功能自动化,Tasker 还提供完整的界面设计支持,从里到外打造完全属于自己的智能手机。

软件功能

1、连上特定的 Wifi 立即打开「自动同步」,断开 Wifi 关闭;

2、每天定时自动从  Bing 等网站获取壁纸然后自动更换;

3、静音模式如果有超过三次同一来电自动关闭静音模式,然后向对方发送一条说明短信;

4、到达指定地点发送指定短信给某个联系人(比如到了咖啡店自动发短信给朋友说自己已经到了);

5、利用彩云分钟级天气预报制作下雨预警(在下雨前 20 分钟自动发送通知/微信/短信提醒);

6、运行小说软件时自动调暗亮度和开启护眼模式,关闭自动旋转;

7、收到短信后自动复制验证码,将验证码自动转发到微信或者另一台手机;

8、每天早上起床时自动播放喜欢的播客作为闹钟,同时音量会逐渐变大,再也不怕闹钟「毁歌」。

配置文件

1、任务

在配置文件的右侧,根据其激活状态,还有一个或两个要执行的任务。

点击任务即可编辑

长按可以打开管理选项

如果某个任务显示了绿色的右向箭头,则意味着这是一个进入任务,会在该配置文件被激活的时候执行。

如果某个任务显示了红色的左向箭头,则意味着这是一个退出任务,会在该配置文件变为非激活状态的时候执行。

例外:包含事件上下文条件,或重复的,或非连续时间上下文条件的配置文件会显示两个绿色箭头,这意味着所有任务都会立刻执行,因为配置文件的激活和非激活状态是瞬发的。

2、标题栏

这里显示了配置文件的名称(如果没有名称则显示描述),以及右侧代表该配置文件目前是否被启用的对勾。

点击名称即可展开/合拢配置文件。在展开后,还会显示相应的上下文和任务(具体介绍见下文)。

长按配置文件名称可以打开配置文件选项

点击对号图标即可切换将该配置文件启用或禁用。

点击并拖拽 标题栏右侧区域即可进行拖拽移动。要注意,启用图标也可用于拖拽移动。

重要:对勾并不意味着该配置文件是 激活的(相应任务会被执行),这个图标只意味着该配置文件如果条件满足,则 可以变为激活状态。

3、上下文

在配置文件的左侧还会显示一个图标,并且该配置文件中的每个上下文条件还会对应显示一行文字。上下文条件意味着该配置文件什么时候会被激活。

点击上下文条件即可编辑

长按可以看到管理选项,例如编辑或添加新上下文条件

要配置点击和长按上下文条件后所执行的操作,可以在 菜单 / 首选项 / 界面下设置。

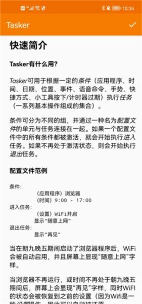
术语解读

1、“配置文件”(Profiles):

- “配置文件”(Profiles)是Tasker里的核心

- 配置文件由”背景”(Contexts)和与其对应的”任务”(Tasks)组成

- 当”背景”(Contexts)的条件全都符合时,则自动执行对应的”任务”(Tasks)

2、“背景”(Contexts):

- “背景”(Contexts)是”任务”(Tasks)执行的前提,只有但”背景”(Contexts)满足时,对应的”任务”(Tasks)才会执行

3、“任务”(Tasks)

- “任务”(Tasks)由”操作”(Actions)构成,”操作”(Actions)是Tasker里的最小动作,一个或多个”操作”(Actions)构成了一个”任务”(Tasks)

4、“操作”(Actions)

- “操作”(Actions)是Tasker里的最小动作,一个或多个”操作”(Actions)构成了一个”任务”(Tasks)

5、“插件”(Widget)

- Tasker提供了桌面插件,以便直接调用指定”任务”(Tasker)而无需满足特定的”背景”(Contexts)

Tasker图片2

使用说明

初次打开 Tasker ,设置里面的「初学者模式」默认是开启状态,新上手的用户不会看到密密麻麻的配置和变量文件。

还有一个对新手超级友好的地方是每一个界面,每一个操作右上角都有大大的帮助问号,点开就是单独针对这个页面/操作的详细介绍,加上最最重要的特性:帮助文档提供完整「简体中文/繁体中文」支持。初学者模式下除了一些复杂度特别高的操作无法完成,90% 你能想到的能拆分成简单步骤的操作都能在一个下午内了解并制作出来。

当你累积了足够长的使用时间,熟悉了基本操作后,即可尝试关闭「初学者模式」。这时隐藏选项和每个操作背后的数据都会对你完全敞开,可以对自己的任务做出更加清晰精细的定制,就算是程序猿和攻城狮级别的需求也可以在这个「专家模式」里面制作出来,Tasker 的威力真正地被释放出来。

比如这些高级操作都是 Tasker 支持的:

读取应用的本地 Sqlite3 数据库提取数据进行操作(例如短信电话数据库,微信聊天记录)。

和任何第三方应用互动,即使第三方应用没有提供 Tasker 操作(原理是提取和模拟 Intent)。

获取互联网数据并且处理,包括不限于爬虫和无头浏览器。

支持调用所有系统原生 API 和各种第三方库,包括反射方式调用。

支持用 Javascript,Shell 甚至 Python 等脚本语言自定义操作,程序员甚至可以用它来开发新的应用。

操作说明

一、配置,设定你的情境条件

1、首先一进入Tasker,会看到有一个配置文件的页面,这里其实就是让你建立(要触发自动反应的)情境条件。可以设定手机感应器、特殊时间点、插上特殊装置、电池状态等等各种条件。

Tasker图片3

2、例如以我前面所举的例子为例,我的条件就是:当Google地图启动时要触发某些行为。这时候我就点右下角的「+」,选择应用程式,选择Google地图。

Tasker图片4

3、这样就在配置文件中加入了我要的情境条件,也就是启动Google地图时。

Tasker图片5

二、任务,设定要触发的动作

1、接着,我可以在第二个页面任务,加入我想触发的各种动作。Tasker之所以被认为很强大,就是因为它几乎可以触发手机上所有的装置功能,从音量、网络到各种设定。

Tasker图片6

2、回到我前面的例子,我想要触发的动作是开启媒体音量,于是我就在任务页面右下角点击「+」,加入把媒体音量调整到11的动作。

Tasker图片7

三、把配置与任务连结在一起

1、有了情境条件,也有了要触发的动作,接着就把两个连在一起即可。

让启动地图这个配置,去连结刚刚建立的「开启媒体音量」任务。下图中则是我另外一个使用例子,当我开启 TED 影片 app 时,也自动触发开启媒体音量功能。

Tasker图片8

2、在Tasker中建立好上述条件与动作,实际执行的效果如下。

当我在手机上打开Google地图,媒体音量自动调整到11,让我可以听到导航语音。当我跳出Google地图,媒体音量自动回到原本的静音状态。

这样就完成自动化流程,我就不用再自己动手调整了。

Tasker图片9

3、最后,为了让Tasker可以触发自动反应,你可能必须允许它在后台运行,这样每次的条件触发才会顺利启动。

Tasker图片10

新手教程

Tasker图片11

入门案例:打开WIFI时同时关闭移动数据

首先我们打开软件,点击任务,点加号新建一个任务,这个任务的目的是关闭移动数据,我们就把这个任务命名为 关闭移动网络 点勾,进入任务设置

我们点击下方的加号添加一个操作,依次在弹出的框里选择【网络】→【移动数据】

在出来的画面里把设置选择【关】,按返回键,这个操作就被保存在这个任务里了,一个任务可以有N个操作。我们的关闭移动网络的任务就建立完成了,把移动数据打开,点击左下角的三角形开始运行任务,看看是不是移动数据被关了呢?我们接下来进行下一步,配置文件的设置

按返回键后选择配置文件选项卡,同样新建一个配置任务,我们取名为【开WIFI关数据】(不要在意名称什么的→_→)

接下来会让你选择触发的条件,意思就是当达到这个条件时就进行这个配置文件指定的任务。我们要触发的条件为:【WIFI连接】(我才不会告诉你我写到这里才发现没有WIFI开启这种条件吗),于是我们就选择里面的【状态】→【网络】→【WIFI已连接】

,如果我们无论连接什么WIFI都触发的话,不用管里面的任何参数,直接按返回保存

现在他会让你选择要执行的任务,我们选择刚刚创建好的【关闭移动网络】任务,这样我们的第一个案例就算完成了,至此你的手机连接上WIFI的时候就会自动的把数据连接关了。


小编精选

360清理大师免费版2024

软件标签: 360清理大师 清理app....


深度内存清理app

软件标签: 深度内存清理 深度内存清理app是非常好用的一款手机内存清....


360清理大师稳定版最新版

软件标签: 360清理大师 内存清理app 垃圾清....


软件截图

同类推荐
火爆软件
  • 抖音

    抖音

  • 淘宝

    淘宝

  • 钉钉

    钉钉

  • 支付宝

    支付宝

  • 携程旅行

    携程旅行

  • 一颜甜美相机

    一颜甜美相机

  • 7723游戏盒

    7723游戏盒

  • 小红书

    小红书

  • 番茄免费小说

    番茄免费小说

  • 高德地图

    高德地图

  • 京东

    京东

  • 米游社

    米游社