返回顶部
腾云网(tencentsoft.com):腾云网盘资源的搜索引擎,提供腾云网资源搜索和下载!
  • 推荐游戏
  • 推荐应用
  • 小编推荐
您的位置:首页 > 游戏资讯 > 游戏攻略 > 七人传奇光与暗之交战技能大全 技能属性及解析

关于卡牌属性

卡牌属性,就是角色列表中,头像右上角显示的属性。

国服早期实装的卡牌属性,只有力量、体力、速度三种,后期会实装光和暗。属性主要影响的是伤害量的修正值,在符合克制的情况下,伤害量增加30%,在被克制的情况下,伤害量减少20%。因此在进行关卡攻略之前,先了解敌方的属性,再根据克制关系进行配队选择,会大大降低通关难度。

关于技能类型

技能类型当前主要有攻击、Debuff攻击、Debuff,Buff,架势和恢复这几种技能,游戏后续会根据实装的角色,增加技能类型的种类。

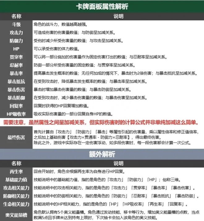
关于卡牌面板属性

卡牌面板属性,或叫角色面板属性,也就是角色界面左边展示的这些属性。

上面展示的是对于这些属性的含义,以及对属性的效果和部分关联属性之间的关系进行了补充说明。同时,为了方便大家更好地理解技能卡牌中描述的一些面板属性相关的词条,也进行了额外补充。

关于技能卡牌的词条解析

上图中,我们对一些词条进行了额外的补充说明,这些说明是游戏内没有展示的。实际上七大罪对技能词条的设定是相对杂乱的,它和其他游戏不一样,其他游戏的词条一般是固定的,且种类相对比较少,上一个玩过这么多词条的游戏还是炼金工房。

部分词条在一般情况下都会携带其他效果,这些是针对角色人设进行设定的,详情可以在游戏内查看技能描述。伴随着游戏版本的迭代,新的角色出现,游戏也会角色的人设实装更多词条,这些词条都是相对具有特色的。

本期攻略希望能够帮助到各位玩家。若想要更多游戏相关的内容,玩家们可以关注腾云网,小编会一直给各位玩家们各种实用有趣的游戏攻略!