返回顶部
腾云网(tencentsoft.com):腾云网盘资源的搜索引擎,提供腾云网资源搜索和下载!
  • 推荐游戏
  • 推荐应用
  • 小编推荐
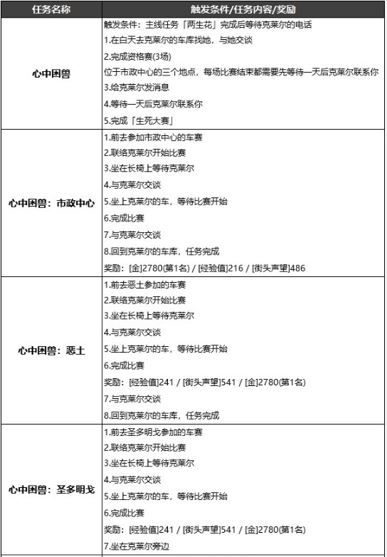
您的位置:首页 > 游戏资讯 > 游戏攻略 > 赛博朋克2077克莱尔支线 克莱尔任务支线一览

克莱尔支线怎么触发

 本期攻略希望能够帮助到各位玩家。若想要更多游戏相关的内容,玩家们可以关注腾云网,小编会一直给各位玩家们各种实用有趣的游戏攻略!