蚀印介绍
从敌方两张未被「蚀印」的手牌中选择一张,使其获得一个随机的减益效果
己方触发「蚀印」时,将展示敌方两张未被「蚀印」的手牌,玩家可以选择其中一张并为其附上一个减益效果
敌方被「蚀印」的手牌,将对己方可见
被「蚀印」的手牌视同被展示,点击卡牌详情可以查看「蚀印」的效果
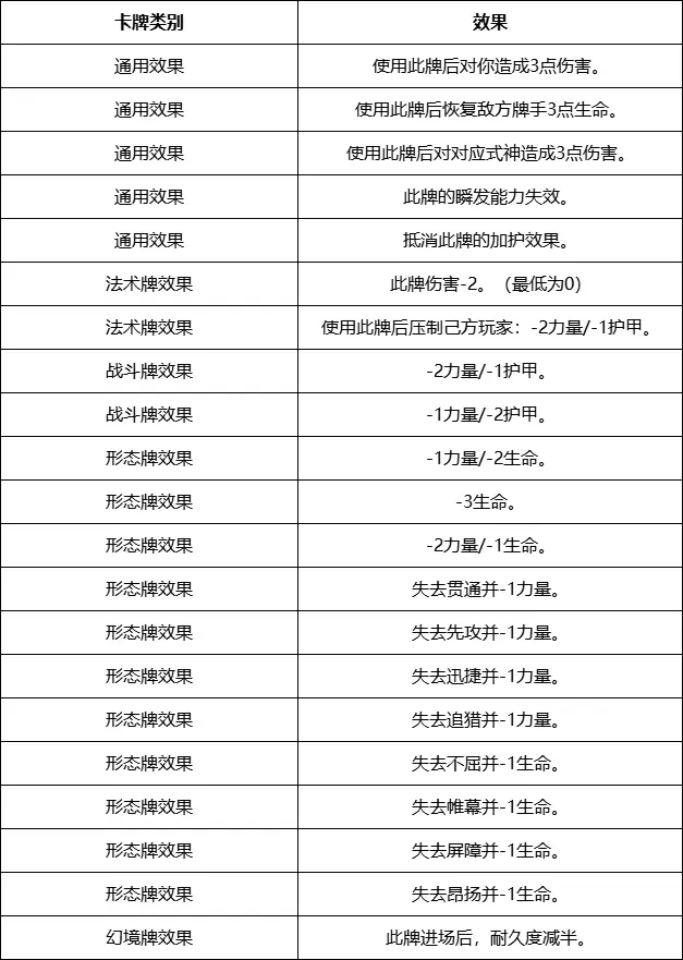
蚀印具体效果一览
本期攻略希望能够帮助到各位玩家。若想要更多游戏相关的内容,玩家们可以关注腾云网,小编会一直给各位玩家们各种实用有趣的游戏攻略!